로그인
회원가입
학원소개
소개
연혁
언론보도
강사진
매니저
위치
4.28_한화에어로스페이스 스마트 데이터 분석과정_8기(2026년)
08.03_자바 풀스택 웹개발 +AI (2026년)
[연간 일정]
직무교육
개강일정
KDT
도커(DOCKER)
AWS
SQL튜닝
Python
HTML 기초과정
랭체인
에이콘 스토리
훈련생 스토리
수강평 스토리
에이콘 스토리
취업특강 스토리
포트폴리오
취업센터
취업지원시스템
채용정보
구인의뢰
취업현황
취업컨설팅
고객센터
공지사항
교육지원 서비스
QnA
결제시스템
온라인문의
가족모집
홈
에이콘 스토리
포트폴리오
포트폴리오
에이콘 아카데미 포트폴리오를 보실 수 있습니다
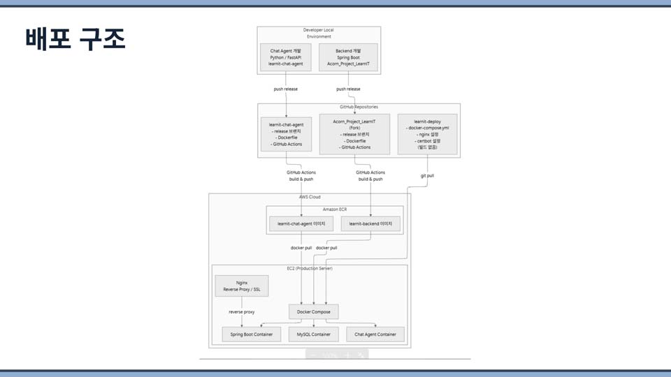
[자바 웹개발+클라우드] Learn IT
이전글
없음
다음글
[자바 웹개발+클라우드] 북나라
목록
상담신청하기
카카오톡상담
인스타그램
블로그소식
포트폴리오
02.2231.6412
TOP
국비대상자 간편조회
개강일정(IT직무교육)
개강일정(실업자교육)
온라인 결제안내
위치
시설 및 장비
아카데미 소개
소개
연혁
언론보도
강사진
매니져
시설 및 장비
위치
실업자교육
4.28_한화에어로스페이스 스마트 데이터 분석과정_8기(2026년)
08.03_자바 풀스택 웹개발 +AI (2026년)
[연간일정]
IT 직무교육
개강일정
KDT
도커(DOCKER)
AWS
SQL튜닝
Python
HTML 기초과정
랭체인
아카데미 스토리
전문가칼럼
수강생 스토리
에이콘 스토리
에이콘TV
취업센터
취업지원시스템
취업 인터뷰
채용정보
구인의뢰
취업현황
취업컨설팅
고객센터
공지사항
QnA
결제시스템
가족모집